Verbesserung des Prozessrahmenwerks und der Beschreibungssystematik
Zielstellung
Das Hauptziel des Arbeitspaketes ist die kontinuierliche Verbesserung der Beschreibungssystematik aus Arbeitspaket #6 und des Prozessrahmenwerks aus Arbeitspaket #5.
Da sowohl Beschreibungssystematik als auch Prozessrahmenwerk als Grundlage und wichtiger Input für weitere Arbeitspakete dienen, ist ein wesentliches Ziel dieses Arbeitspaketes, diese sukzessiv zu überarbeiten. Die Überarbeitung erfolgt dabei mit zwei Schwerpunkten. Zum einen sollen noch offene Punkte und Fragestellungen aus den Arbeitspaketen #5 und #6 bearbeitet bzw. beantwortet werden und die Ergebnisse in die parallel laufenden Arbeitspakete hineingetragen werden. Zum anderen sollen Anmerkungen und Änderungswünsche aus den parallel laufenden Arbeitspaketen zurück in dieses Arbeitspaket gespielt werden um ein bestmöglichstes Resultat zu erzielen.
Ergebnisse
Basierend auf dem regelmäßigen Austausch von offenen Fragestellungen und Ergebnissen zwischen den parallel laufenden Arbeitspaketen, wurden bis zum Projektende folgende wesentliche Ergebnisse im Arbeitspaket erzielt.
Anpassung des Stereotyps der Anforderungen
Der in der Beschreibungssystematik vorhandene Stereotyp der Anforderung wurde im Rahmen dieses Arbeitspaketes so erweitert, dass das für den Demonstrator genutzte Lastenheft eines Systems ganzheitlich mit allen Informationen im Systemmodell abgebildet werden kann. Dies schließt neben den eigentlichen Anforderungen in natürlichsprachlicher Form auch Ergänzungen in grafischer oder tabellarischer Form mit ein, aber auch Untergliederungen durch Überschriften und Unterüberschriften samt zugehöriger Informationen.
Abbildung 1: Anpassung und Anwendung des Stereotyps der Anforderungen
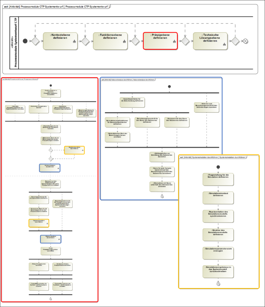
Anpassung der Aktivitäten auf den Ebenen des Modellrahmenwerks und Einbindung von Supportprozessen:
Im Rahmen dieses Arbeitspakets wurden zudem die Aktivitäten auf den Ebenen des Modellrahmenwerks sukzessive aktualisiert und detailliert. Ein wesentlicher Punkt war dabei die Verschlankung der Prinzip- sowie technische Lösungsebene. Vor allem wiederkehrende Aktivitäten, wie die Abbildung und Auflösung der Variabilität, wurden aus den eigentlichen Prozessmodulen ausgegliedert und in separaten, nebenläufigen Prozessmodulen gebündelt. Bereits vorhandene Supportprozesse, wie die Durchführung von nummerischen Simulationen (Arbeitspaket #10), wurden ebenso auf den Ebenen des Modellrahmenwerks verankert, wie die frühzeitigen Absprungpunkte zum Entwicklungsprozess für cybertronische Produktionssysteme (Arbeitspaket #15).
Abbildung 2: Zusammenhänge der Haupt- und Nebenaktivitäten im Systementwurf cybertronischer Produkte
Integration von Prozessrahmenwerk und Beschreibungssystematik
Neben der kontinuierlichen Weiterentwicklung von Beschreibungssystematik und Prozessrahmenwerk, war auch die Weiterentwicklung deren Integration (basierend auf Arbeitspaket #15) ein wesentliches Resultat dieses Arbeitspaketes. Die Verknüpfung des Prozessrahmenwerks und der Beschreibungssystematik erfolgt dabei über die Menschen im Entwicklungsprozess bzw. deren Prozessrollen. Diese Prozessrollen führen die Aktivitäten im Entwicklungsprozess aus, indem sie die Informationen der Beschreibungssystematik nutzen aber auch erstellen. Sie besitzen dabei einen durch ihre eingenommene Prozessrolle definierten Blickpunkt (Viewpoint) auf das Systemmodell und besitzen in Abhängigkeit von der Aktivität definierte Sichten (Views) auf die Beschreibungssystematik bzw. Ontologie. Zu jeder Prozessrolle gibt es einen entsprechenden Viewpoint. Korrespondierende Views entsprechen den Regeln der Viewpoints und stellen einen Ontologieausschnitt dar.
Abbildung 3: Zusammenhang Prozessrahmenwerk und Beschreibungssystematik



